Anatomie des nématodes phytoparasites (NPP)
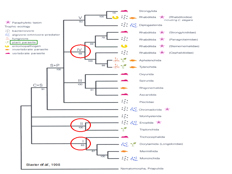
Le parasitisme végétal, chez les NPP, serait apparu à l'occasion de 3 évènements évolutifs distincts (figure 1). Il s'est traduit par l'apparition d'un caractère anatomique majeur : la transformation de la cavité buccale en un stylet buccal. Tous les NPP en sont pourvus. Ce stylet buccal creux leur permet de piquer les cellules afin d'en absorber le contenu et d'y injecter des sécrétions salivaires.
| figure 1 |
Les NPP sont de taille microscopique, donc invisibles à l'oeil nu ; on les observe aisément avec un stéréomicroscope (x 40 max.).
| |
||
| Anatomie générale | Tailles relatives des genres | Critères morphologiques |
Le corps du nématode est entouré d'une enveloppe extérieure formant la cuticule à la fois rigide et élastique faisant fonction d'exosquelette. Selon les espèces, elle peut être lisse ou striée. Sur les côtés, elle est marquée de sillons, appelés champs latéraux, allant de la tête jusqu'à la queue.
L'appareil digestif comprend le stylet (présent uniquement chez les phytoparasites), l'oesophage et l'intestin qui débouche à l'extérieur par l'anus.
Le stylet situé dans la bouche est une aiguille fine et acérée utilisée par le nématode pour se nourrir. Les muscles qui l'entourent lui permettent par un mouvement de va et vient de ponctionner les cellules végétales. Une fois percée, la cellule est entièrement vidée de son contenu.
L'oesophage est composé d'une partie musculaire qui se termine par le bulbe médian et d'une partie glandulaire.
Le bulbe médian est une pompe aspirante et refoulante qui permet l'injection du produit des glandes et l'aspiration des jus nourriciers. La partie glandulaire de l'oesophage contient les glandes digestives constituées de grandes cellules au noyau très développé.
Le système nerveux est composé de ganglions cervicaux associés à l'anneau nerveux situé en amont de la partie glandulaire de l'oesophage.
L'anneau nerveux est relié à plusieurs ganglions nerveux : deux ganglions latéraux, des ganglions ventraux, un petit ganglion dorsal et deux petits ganglions subdorsaux (rattachés à la face postérieure de l'anneau nerveux), ainsi que six petits ganglions antérieurs reliés aux récepteurs sensoriels situés dans la tête du nématode.
L'appareil reproducteur est composé de deux gonades qui, selon les espèces peuvent ou pas avoir les mêmes dimensions. Chez les femelles la gonade comprend un ovaire contenant les cellules germinales, la spermathèque (poche de stockage des spermatozoïdes), l'utérus dans lequel sont situés les oeufs et le vagin qui débouche à l'extérieur au niveau de la vulve. La distance qui sépare la vulve de la tête est un critère de distinction du nématode. Chez les mâles, la gonade est composée du testicule et de la vésicule séminale. Ils possèdent un appareil copulateur formé de deux spicules qui permettent d'injecter le sperme dans le vagin de la femelle durant l'accouplement.
La reproduction des nématodes est selon les espèces soit sexuelle soit parthénogénétique. Chez les espèces parthénogénétiques, bien que présents, les mâles n'interviennent pas dans la reproduction.



